
傳真:
18923864027
QQ:
709211280
地址:
深圳市福田區振中路84號愛華科研樓7層
AD9854集成,用AD9854與STM32的頻率特性測試儀設計介紹本文設計了一種新的頻率特性測試儀,其采用直接頻率合成(DDS)芯片AD9854產生正交掃頻
AD590,基于AD590的數字顯示溫度計設計介紹AD590是常用的T I變換器,它是AD公司利用PN結正向電流與溫度的關系制成的電流輸出型兩端溫度傳感
AD590 用AD590組成的溫度測量電路圖解AD590是用PN結正向電流與溫度的關系制成的電流輸出型兩端溫度傳感器。由于該器件具有良好的線性特性和
AD620,基于AD620的高精度壓力信號放大系統設計微弱信號的放大要求高,難易度高,信號放大和信號放大的穩定性和精度的要求有關。差動放大技
74LS244的引腳圖與功能,74LS244應用電路介紹74LS244為3態8位緩沖器,一般用作總線驅動器。74LS244沒有鎖存的功能。地址鎖存器就是一個暫存
74HC164,基于74HC164的儀表電路設計圖解74HC164是高速硅門 CMOS 器件,與低功耗肖特基型 TTL (LSTTL) 器件的引腳兼容。74HC164是8位邊
74LS00集成電路,74LS00的應用電路介紹74LS00為四組2 輸入端與非門(正邏輯),共有 54 7400、54 74H00、54 74S00、54 74LS00。1 電特性主要
74HC595,74HC595芯片的驅動LED電路設計74HC595芯片是74系列的一種,具有速度快、功耗小、操作簡單的特點,可以方便地用于單片機接口進行驅
74HC595,基于74HC595的多位LED顯示實現設計單片機應用系統中使用的顯示器主要有LED和LCD兩種。近年來也有用CRT顯示的。前者價格低廉,配置
LM317,基于LM317的開關電源設計解析常見的串聯三端穩壓集成電路,如LM7800、LM7900、LM3xx系列,效率低,如LM7805輸入電源電壓10~15V時,
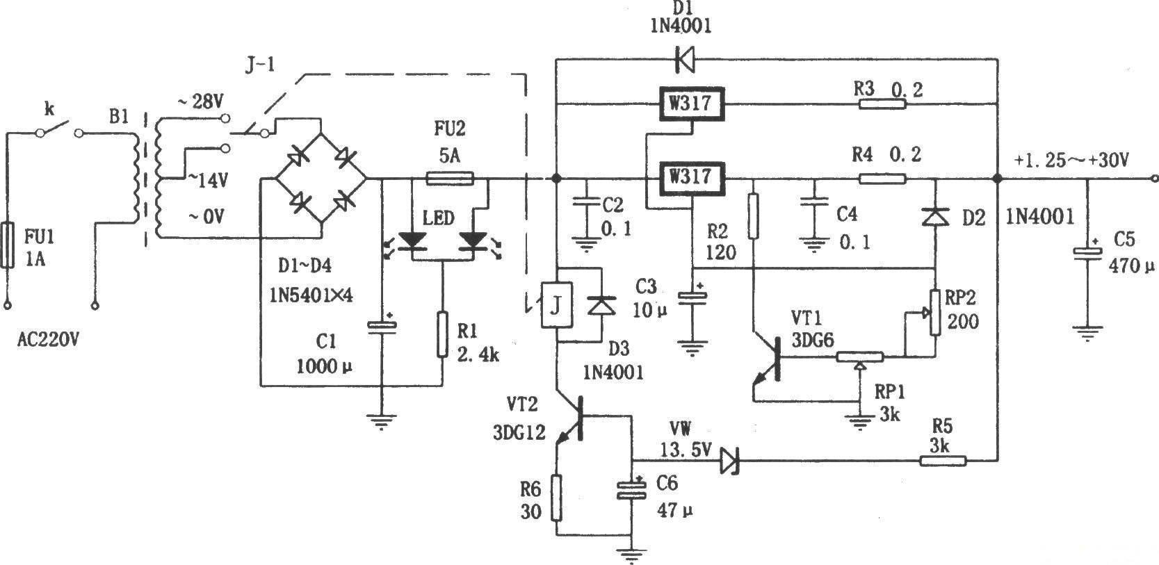
LM317,利用LM317組成的各種電源電路圖解LM317三端可調正穩壓器集成電路。我國和世界各大集成電路生產商均有同類產品可供選用,是使用極為廣
LM317的特性,LM317工作原理,LM317應用介紹LM317是應用最為廣泛的電源集成電路之一,它不僅具有固定式三端穩壓電路的最簡單形式,又具備輸出